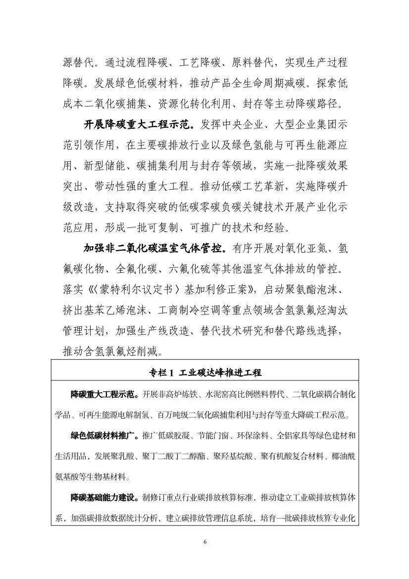
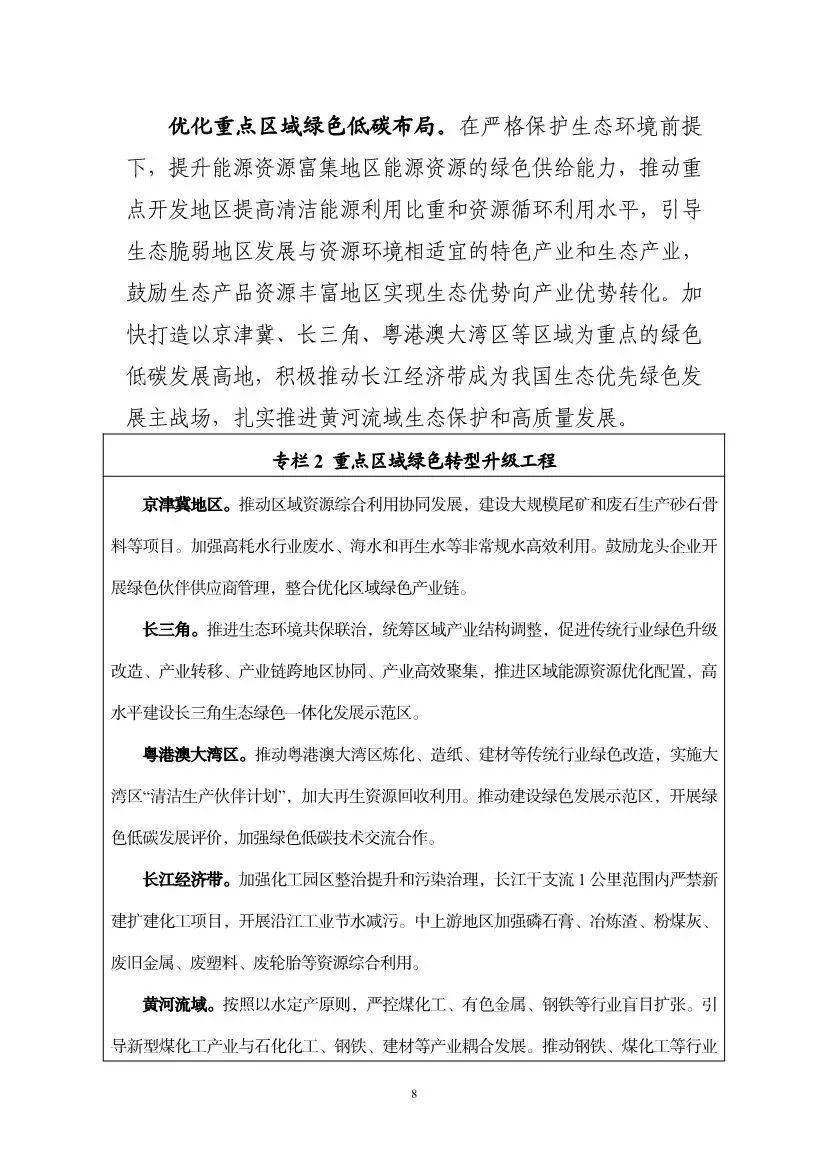
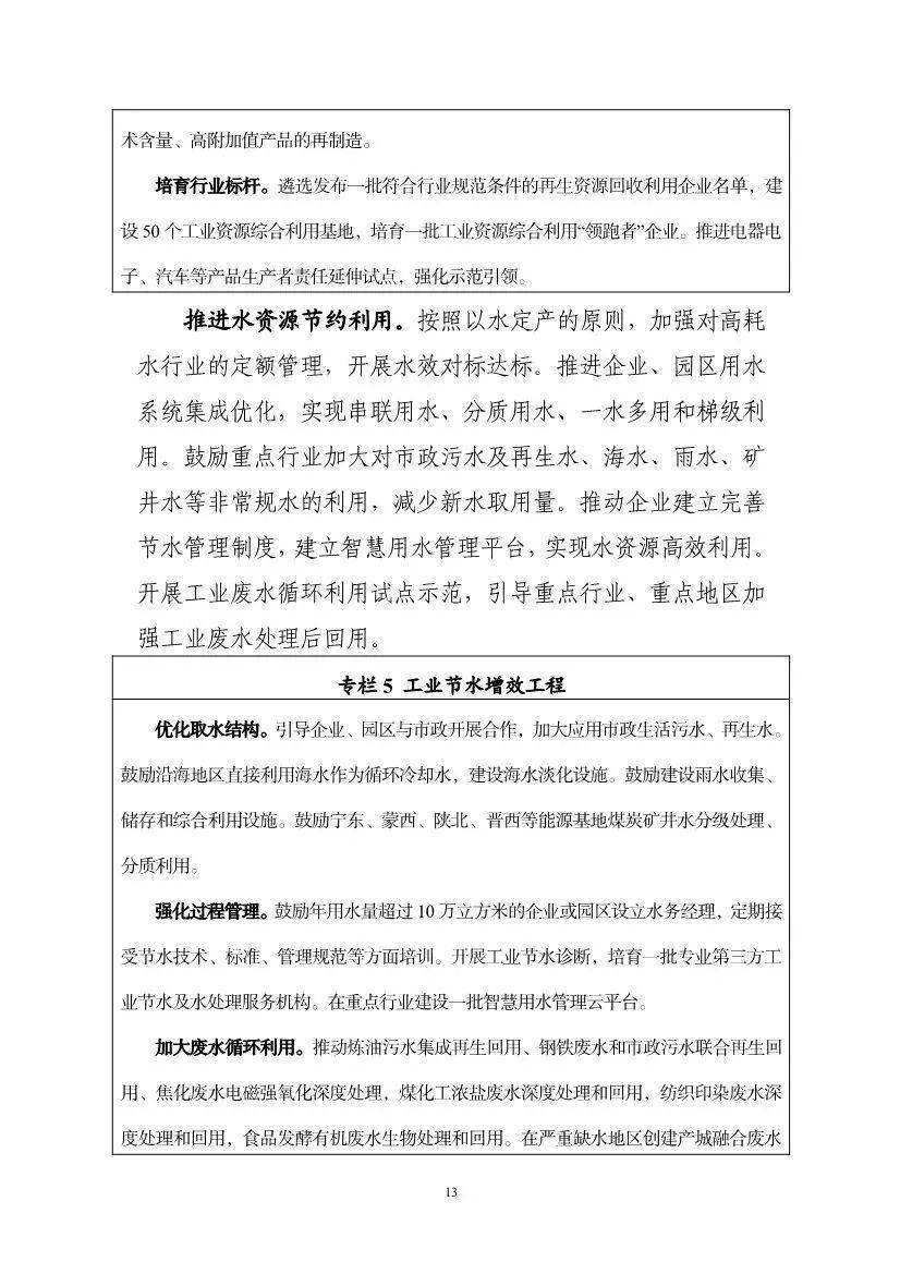
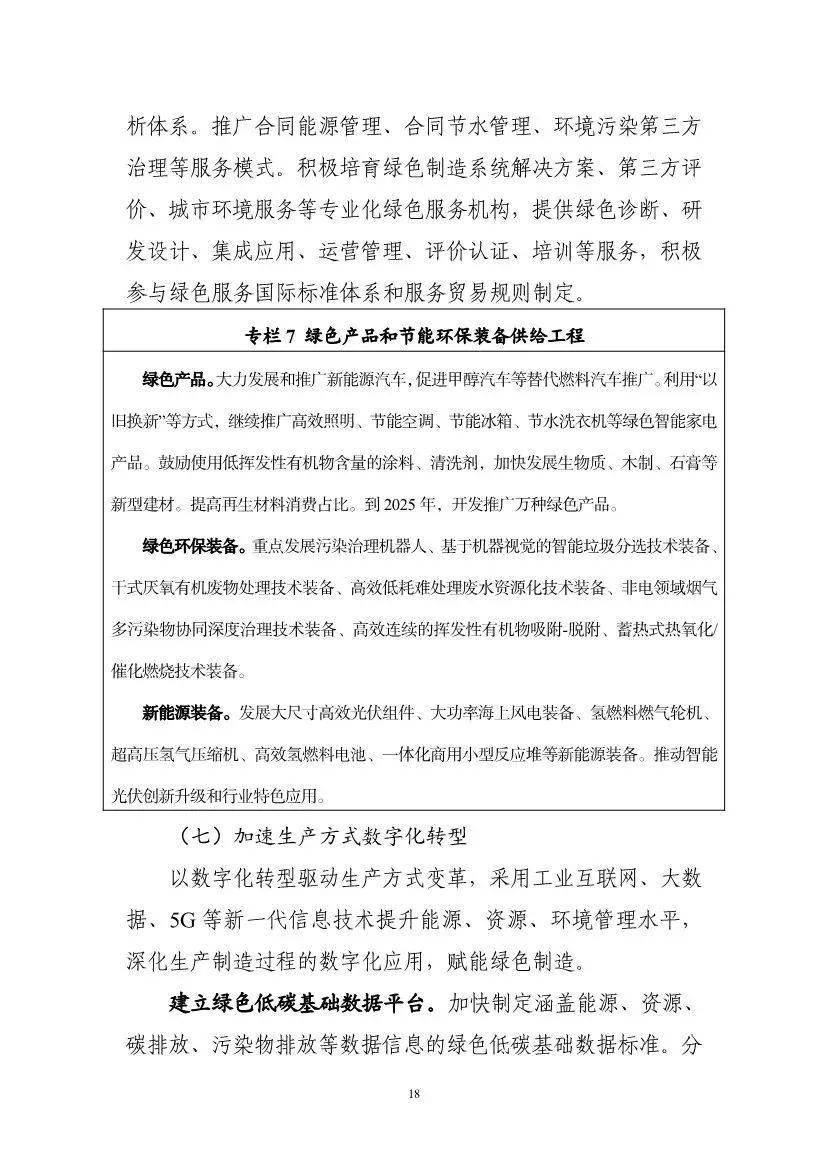
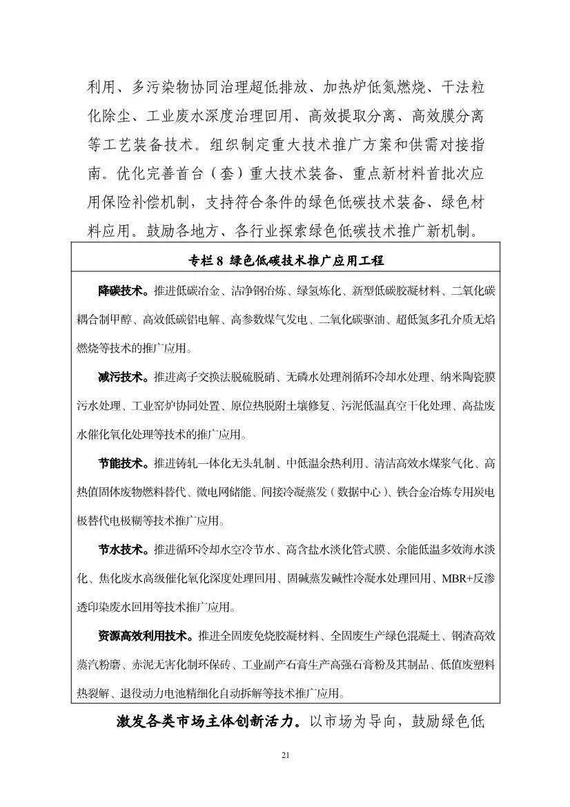
工業和信息化部關于印發《“十四五”工業綠色發展規劃》的通知
各省、自治區、直轄市及計劃單列市、新疆生產建設兵團工業和信息化主管部門,各省、自治區、直轄市通信管理局,有關中央企業,部屬有關單位,部機關各司局:
現將《“十四五”工業綠色發展規劃》印發給你們,請結合實際,認真貫徹實施。
工業和信息化部
2021年11月15日




























來源:中華人民共和國工業和信息化部
2022世環會將于6月8-10日在上海國家會展中心隆重拉開帷幕。本屆展會展示面積將達17萬平米,匯聚超2,000家品牌展商。展示范圍涵蓋綜合治理、水、大氣、智慧環保、環境監測、資源再生、土壤、噪聲8大環境污染治理領域。











